基于Multisim的放大电路交流参数的测试及分析实验

【面向专业】

自动化、电子信息工程、通信工程、电子信息科学与技术、电气工程及其自动化、生物医学工程

【所属课程】

数字电子技术、模拟电子技术

【实验目标】

(1)在Multisim界面,构建共射极负反馈放大电路。

(2)虚拟硬件电路的参数设置、仿真调试。

(3)应用虚拟电压表、信号发生器、示波器、失真分析仪及扫频仪对电路中的各动态指标(包括:电压放大倍数、输入电阻、输出电阻、最大不失真输出电压、通频带)进行测试和分析,并研究其对放大电路性能的影响。

【实验类型】

基本型

【实验意义】

利用Multisim自主学习数模电等基础知识,学习电子电路测试、分析和设计的综合能力,随时随地完成实验,增强学习和实践电路的兴趣。

【教学流程及学习效果】

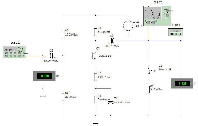
(1)在软件自带的虚拟元器件库和工具栏中调出所有元器件,并在Multisim界面搭建完整的电路,设置合适的各元器件参数,调整放大电路到合适的静态工作点,如图所示。

 

图  基于Multisim仿真的共射极负反馈放大电路

(2)调出两个虚拟电压表,分别在输入端和输出端接入,用以测试信号源及输出信号的有效幅值,方便计算交流放大倍数、输入电阻和输出电阻。

(3)在输入端接入虚拟安捷伦信号发生器(位于仪表工具栏),可方便准确得提供交流信号源,在仪器版面上可自由设置幅值和频率。如图所示。

 

图 虚拟安捷伦信号发生器产生的交流信号源

(4)在输出端接入虚拟的双通道示波器和失真分析仪,可方便快速得测试输出波形,并及时观测输出波形的失真情况,如图(a)和图(b)所示。改变交流信号源的幅值,观察示波器和失真分析仪,使输出电压值尽可能大但又不失真(理想情况下,波形的正负半周完全对称)。但不失真是相对的,在实际实验中,控制图(b)中的THD在5%~10%内即可。

 

图  虚拟示波器和失真分析的仿真测试图

(5)在输入端和输出端正确接入虚拟扫频仪,快速准确获得放大电路的幅频特性曲线,如图所示。设置“幅度”“对数”按键,并设置其实频率和终止频率,拖动标尺可读出上限频率和下限频率值,以此推算通频带宽度,以及放大倍数db值。

 

图  失真分析仪的仿真测试图